• 2019-03-13发布
  • · 2599浏览
0 篇攻略   5302 粉丝
各位看官好。作为一个专业、严谨、正派的旅游网站(各位有异议的请保留意见),我们今天将一如既往的为大家正正经经的带来一条实实在在旅游优惠信息,那就是——
江西连玩带住,全省五折啦!
没看错,五折!全省五折!不仅是景区门票,还有客栈住宿!
根据江西省文化和旅游厅的《关于开展2019年江西省“文化和旅游消费月”活动的通知
》,江西全省范围已经开展为期近两个月的“旅游月”活动,而这个活动的重点就是:
一、活动时间:2019年3月6日至4月30日。
二、参与人群:中华人民共和国公民、港澳台同胞及外国友人。
三、活动内容:
1、活动期间,凭身份证或其它有效证件,进入江西省内参与“文化和旅游消费月”活动的72个4A级(含)以上景区,可享受一次大门票半价优惠(景区名单见文末)。
2、活动期间,凭身份证或其它有效证件,住省内111间民宿客栈,可享受住宿费5折优惠(客栈名单见文末)。
简单地说,就是:3月6日至4月30日期间,只要是地球人,就可以在江西指定的每个景区和民宿里,享受一次门票和住宿费半价的优惠!
顿时心动有木有~什么!你问江西有啥好玩的?关于这个问题,看官,您~听~我~说~

庐山 | 九江

地址:江西省九江市庐山市环湖路。
门票:原价160元/人;五折优惠价80元/人。
五折优惠票购,请注意选择注明(3.6-4.30江西风景独好)的门票产品。
“飞流直下三千尺,疑是银河落九天。”从李白的《望庐山瀑布》开始,这座名山就已经深深印入我们每一个人的脑海里。这里既有奇峰秀岭,也有瀑布急流,既有古迹名胜,也有近现代遗址。几乎可以肯定地说,对于庐山,除了报上大名,难道还需要再做介绍吗?

龙虎山 | 鹰潭

地址:江西省鹰潭市贵溪市龙虎山大道。
门票:龙虎山在“旅游月”期间推出两种五折优惠票,分别为“龙虎山风景区门票+观光车票成人票”100元/人,以及“龙虎山风景区门票+观光车+竹筏/游船(2选1)”210元/人。
购买五折门票,请注意选择注明(3.6-4.30五折特惠)的门票产品。
继庐山之后,又一座江西名山。相对于庐山的“错综复杂”,龙虎山则显得“单纯”的多。这里之所以闻名遐迩,就是因为这座道教名山是张天师后裔世居之处。
“碧水丹霞踞虎龙,洞天福地隐仙庭。”这里不仅有道教遗存,还有丹霞地貌、悬棺之谜、无蚊村落……说这么多,您有没有兴趣来一趟,亲眼看看?

龟峰 | 上饶

地址:江西省上饶市弋阳县320国道龟峰大道。
门票:龟峰风景区门票(含游船、观光车、保险费)原价160元/人,五折优惠价80元/人。
对于龟峰,可能有人并不了解,但这个略显冷僻的景区,却是“世界自然遗产——中国丹霞”的其中一部分,而另一部分是什么呢?就是龙虎山!
龟峰是一个“名副其实”的景区,为什么这么说?因为这里号称“无山不龟,无石不龟”,甚至整座山体就像一只硕大无比的昂首巨龟,故名龟峰。这么有“主题性”的地方,想不想做个“杠精”,来亲自验证下,到底是不是每块石头都“似龟”?

三清山 | 上饶

地址:江西省上饶市玉山县三清山风景名胜区。
门票:三清山门票+三清山玉帘瀑布门票+观光车,原价250元/人;五折优惠价125元/人。
江西道教名山,首推龙虎山。而能与龙虎山相提而论的,就是相距约200公里的三清山。这座有“小黄山”之名的山岳,不仅是“中国古代道教建筑的露天博物馆”,还是《中国国家地理》杂志推选的“中国最美的五大峰林”之一。(评选源自:中国国家地理·选美中国特辑)。
三清山近年来人气颇旺的则是“西海岸景区”。为什么?当你走在海拔1600多米、长度4公里却见不到一步台阶的云中栈道上,亲身感受自然会给你一个答案。

古窑民俗博览区 | 景德镇

地址:江西省景德镇市昌江区古窑路1号。
门票:原价95元/人;五折优惠价45元/人。
五折优惠票购买,请注意选择注明(3.6-4.30文化和旅游消费节特惠)的门票产品。
对于大多数国人而言,“景德镇”三个字,是中国瓷器的象征。既然景德镇声名已经如此显赫,那么你竟然会没兴趣来对“瓷都”一探究竟?

滕王阁 | 南昌

地址:南昌市东湖区仿古街58号。
门票:原价50元/人;五折优惠价25元/人。
五折优惠票购买,请注意选择注明(3.6-4.30文化和旅游消费节特惠)的门票产品。
“落霞与孤鹜齐飞,秋水共长天一色”。虽然如今的滕王阁早已不是当年的那座“江南三大名楼”之一。但依城临江的滕王阁,依旧是世人心目中那座唐宋瑰宝。
每当夜幕降临,天上繁星,与滕王阁泛起的灯光交相辉映,谱写着南昌醉美的夜景。

明月山 | 宜春

地址:江西省宜春市袁州区温汤镇。
门票:原价95元/人;五折优惠价45元/人。
五折优惠票购买,请注意选择注明(3.6-4.30文化和旅游消费节特惠)的门票产品。
图/ 途牛用户 小福宝
“山称明月好,月出遍山明。”明月山,一个从名字就开始很美的地方。这里明月朗照,白猿胜雪,夜鸟幽鸣,古琴悠悠。若说景德镇是中国的“瓷都”,那么明月山大概就是“月都”。
图/ 途牛用户 小福宝
这里不仅有明月三千里的唯美浪漫,还有暖人心扉的热汤温泉,更有云雾缭绕的青云栈道。漫步于云雾之中,俯瞰脚下群山,这可能是你一生中,最容易体验到的“平步青云”。
除了以上这些“大牌”景区,江西还有正当时节的婺源、井冈山景区、瑞金市共和国摇篮景区、大觉山、武功山、仙女湖、中国洞都……等等山河美景。
既然江西已经这么有“诚意”,那么,为何不在这春光灿烂的时节,赴江西,来一趟“惠美”之行?

附1:文化和旅游消费月5A级景区名单

附2:文化和旅游消费月4A级景区名单

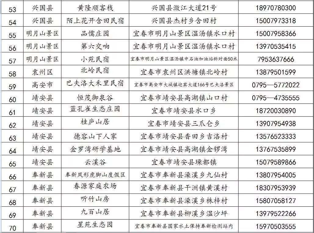
附3:文化和旅游消费月民宿客栈名单

图/ 江西省文化和旅游厅
图/ 江西省文化和旅游厅
图/ 江西省文化和旅游厅
图/ 江西省文化和旅游厅
图/ 江西省文化和旅游厅
图/ 江西省文化和旅游厅
图/ 江西省文化和旅游厅

THE END