• 2019-03-12发布
  • · 1448浏览
0 篇攻略   5302 粉丝
悠游卡,是一张整合捷运系统、公车、停车场、特约机构等付费方式的非接触式多功能电子票证。

【普通版悠游卡】

每张售价200新台币(含100押金),可加值
图/悠游卡官网
普通款经常会出特制的主题卡

【使用范围】

台湾互通的大众运输、超商、超市、加油站等,都可以使用悠游卡支付扣款,便利畅行。

【购买地点】

超商
7-ELEVEN、全家便利商店、莱尔富、OK超商
车站
台北捷运/桃园捷运/高雄捷运/客运站、各车站旅客询问处及悠游卡公司客服中心可购得。
或者途牛网站也可购买!

 【如何加值】

人工加值
机器加值
加值机
ps:
票卡可重复加值使用,票卡内储值金额以新台币10,000元为上限。如不续用可办理终止契约退还全部储值馀额并锁卡。

【注意事项】

1、持悠游卡至特约机构消费结帐时,单笔交易金额上限新台币1,000元,每卡单日交易金额上限新台币3,000元
2、有些便利店的优惠,只用使用悠游卡才能享受
3、搭乘台北捷运,可享每次车资8折优惠,享有台北捷运、公车“双向转乘”优惠
4、当票卡内可用金额不足以支付搭乘台北捷运或公车所需车资时,可由押金先代垫一次,较高代垫金额为60元

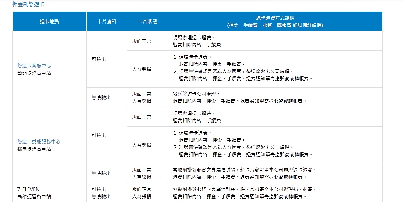
如何退卡?

悠游卡退卡是会返还还全部储值余额时,同时需要支付手续费新台币20元,卖断制悠游卡申请终止契约时须出示悠游卡进行锁卡程序始得退款,押金制悠游卡须返还悠游卡始得退款;惟卡片使用满5次(含)以上且满3个月(含),免收终止契约作业手续费。
退卡流程
图/悠游卡官网

悠游卡套票

【Taipei Fun Pass北北基好玩卡】
只要购买不限天数的「Taipei Fun Pass北北基好玩卡」票卡,使用期限内一卡在手就可不限次数搭乘台北捷运、公车与5条台湾好行—北投竹子湖线、木栅平溪线、皇冠北海岸线、黄金福隆线及龙宫寻宝线;另外还串联了近两百家的优惠店家,只要出示卡面,即可以享有店家的优惠。
【北北基好玩卡|交通畅游卡之类与价格】
图/悠游卡官网
购票地点:北北基好玩卡|交通畅游卡可于台北捷运各车站询问处及悠游卡公司市府转运站客服中心购得
【Taipei Pass台北观光护照】
图/悠游卡官网
使用期限内一卡在手就可不限次数搭乘台北市与新北市捷运与公车,以及台湾好行5条路线—北投竹子湖线、木栅平溪线、皇冠北海岸线、黄金福隆线及龙宫寻宝线,让Taipei Pass的国内外游客能以省钱的方式享尽旅游乐趣。
图/悠游卡官网

THE END